セレクション 選ばれし者 マップ
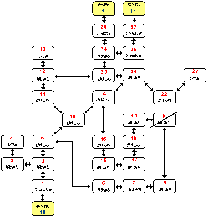
● 4の妖精イベントは選択肢を間違えると「ようせいのランプ」が二度と手に入らない。アイテムコレクターは注意。
● 18のイエティ戦はいわば隠しイベント。サファイアを入手したらマーテルの領域へ行き、最強の鎧「プラチナ」を取ろう。
| 1 | |
|---|---|
| 2 | ・「みる⇒こいし」でヤクソウ入手(手持ちによって変化)。 |
| 3 | |
| 4 | ・「みる⇒いずみ」⇒「もちもの⇒ダベリング」。妖精の質問イベント。「はい」「いいえ」「いいえ」「いいえ」「はい」の順番で答えれば『ようせいのランプ』入手。下手に答えるとラミアと戦闘。 |
| 5 | |
| 6 | ・「みる⇒いわ」or「たたく⇒いわ」でボス:インプ戦。 |
| 7 | |
| 8 | |
| 9 | |
| 10 | |
| 11 | |
| 12 | |
| 13 | ・「みる⇒いずみ」⇒「もちもの⇒ダベリング」。ボス:ラミア戦。 |
| 14 | ・「みる⇒がけみち」でヤクソウ入手(手持ちによって変化)。 |
| 15 | |
| 16 | |
| 17 | |
| 18 | ・「たたく⇒いわ」⇒「みる⇒こいし」でボス:イエティ戦。倒すと『サファイア』を入手。 |
| 19 | |
| 20 | |
| 21 | |
| 22 | |
| 23 | ・「みる⇒いずみ」⇒「もちもの⇒ダベリング」。カミュと会話。 |
| 24 | |
| 25 | ・「もちもの⇒ユニコーンのつの」で中に入れる。 |
| 26 | |
| 27 |